Cryptography vs. Encryption
Cryptography: Cryptography is the study and practice of securing information through mathematical techniques. It encompasses a broad range of techniques, including encryption, hashing, digital signatures, and authentication protocols. Cryptography aims…
Encryption Symmetric & Asymmetric – AES RSA All you need to know about Encryption using this methods .
using advanced encryption standard AES show a practical real world example of its symmetric features to encrypt a file and send to another person The Advanced Encryption Standard (AES) is…
An Email in the Daily Life of a Agile Project manager
Re: Project Overview : Level 3 Discussions ( Features, time-line and work order)] Abi Balogun <biodunb@gmail.com> 26 Sept 2016, 11:38 to info http://epistorm.tweeterest.xyz/ On Mon, Sep 26, 2016 at 12:35…
ISC2 doesn’t like to share much about their exam questions. So, here’s a candid description of what you can expect:
Hi abi, ISC2 doesn’t like to share much about their exam questions. So, here’s a candid description of what you can expect: The questions seem straightforward until you read the…
The Best Bulk Mail Sending software (for cold emailing newsletters, promos, spam etc).
Hello, I would greatly appreciate some advice from the experienced email marketers community out here. I am looking to send mass emails to a large list of emails (around 1-2…
UEBA (User and Entity Behavior Analytics) and UBA (User Behavior Analytics)
This is great Can you focus on anomaly detecction a bit more in maybe a future article . what are the primary factors ueba/uba systems focus on ? consistent behaviour…
Question 19 – When using the formal approval process, what is required to access data? CISSP and Formal Approval Process for Data Access
Question 19: Correct When using the formal approval process, what is required to access data? Permission from the data owner. Higher clearance than the object requires and data…
Top CRMs for Sending Emails to your Clients
Email marketing platforms are software tools that enable businesses and marketers to create, send, and manage email campaigns to a list of subscribers. These platforms often provide a range of…
Chief Information Officer (CIO), Chief Technology Officer (CTO), aand more recently a Chief Information Security Officer (CISO)
Organizations generally have the Chief Information Officer (CIO), Chief Technology Officer (CTO), aand more recently a Chief Information Security Officer (CISO). The CIO typically works on the business management side…
Identification vs Authentication, and Authorization
Identification is the claim of a subject of its identity. Authentication is the proof of identity that is achieved through providing credentials to the access control mechanism. Authorization is the…
Cissp: Layers Of Responsibility, Personnel Security
board of directors group of individuals who are elected by the shareholders of a corporation to oversee the fulfillment of the corporation’s charter chief executive officer (CEO) has the day-to-day…
What is a Computer Security Incident Response Center (CSIRC)?
What is a Computer Security Incident Response Center (CSIRC)? CSIRC or the Computer Security Incident Response Center is a specialized department responsible for managing and reacting quickly and efficiently to…
Double Profit from the World of Premium Domain names
Ease of use Ease of use Brandable Domain names available Take a look at the most popular domain names. And buy them immediately. Or make a good offer. Check out…
5 key questions from the CISSP practice exam
https://cissprep.net/register/ Take our quiz! Great job! You got 5 out of 5 questions correct. Look below to see what you got right, what you got wrong, and why! Question 1…
Entrapment and Enticement: Entrapment (Illegal and unethical):
Entrapment and Enticement: Entrapment (Illegal and unethical): When someone is persuaded to commit a crime they had no intention to commit and is then charged with it. Openly advertising sensitive…
Tech Buzzwords
fuzzing Non Repudiation polyinstantiation Polyinstantiation is a cybersecurity strategy where multiple instances of a shared resource are created to prevent a user without the correct privileges from seeing the more…
6 Types of Risk Assessment Methodologies + How to Choose
An organization’s sensitive information is under constant threat. Identifying those security risks is critical to protecting that information. But some risks are bigger than others. Some mitigation options are more…
CISSP – IAAA (Identification and Authentication, Authorization and Accountability)
CISSP – IAAA (Identification and Authentication, Authorization and Accountability) by Thor Pedersen on August 12, 2017 Identification: Your name, username, ID number, employee number, SSN etc. “I am Thor”. Authentication:…
Top 10 Most Innovative Cybersecurity Companies After RSA 2020
The RSA Conference, the world’s leading information security conference and exposition, held its 29th annual event in San Francisco last week.According to the organizers, over 36,000 attendees, 704 speakers, and…
50 Frequently Asked Python Interview Questions and Answers
At present, Python is one of the most advanced and demanding programming languages that let anyone work more quickly and efficiently and helps to integrate the system more effectively. The…
Top Testing Interview Questions
Top Testing Interview Questions I have provided the links to the different category of interview questions. Check the respective pages for the detailed topic specific questions. Q. How to prepare…
Setting up a Kali Linux USB drive with persistence is a great way to have a portable and customized security testing environment. This allows you to save files, configurations, and installed tools across reboots.
Setting up a Kali Linux USB drive with persistence is a great way to have a portable and customized security testing environment. This allows you to save files, configurations, and…
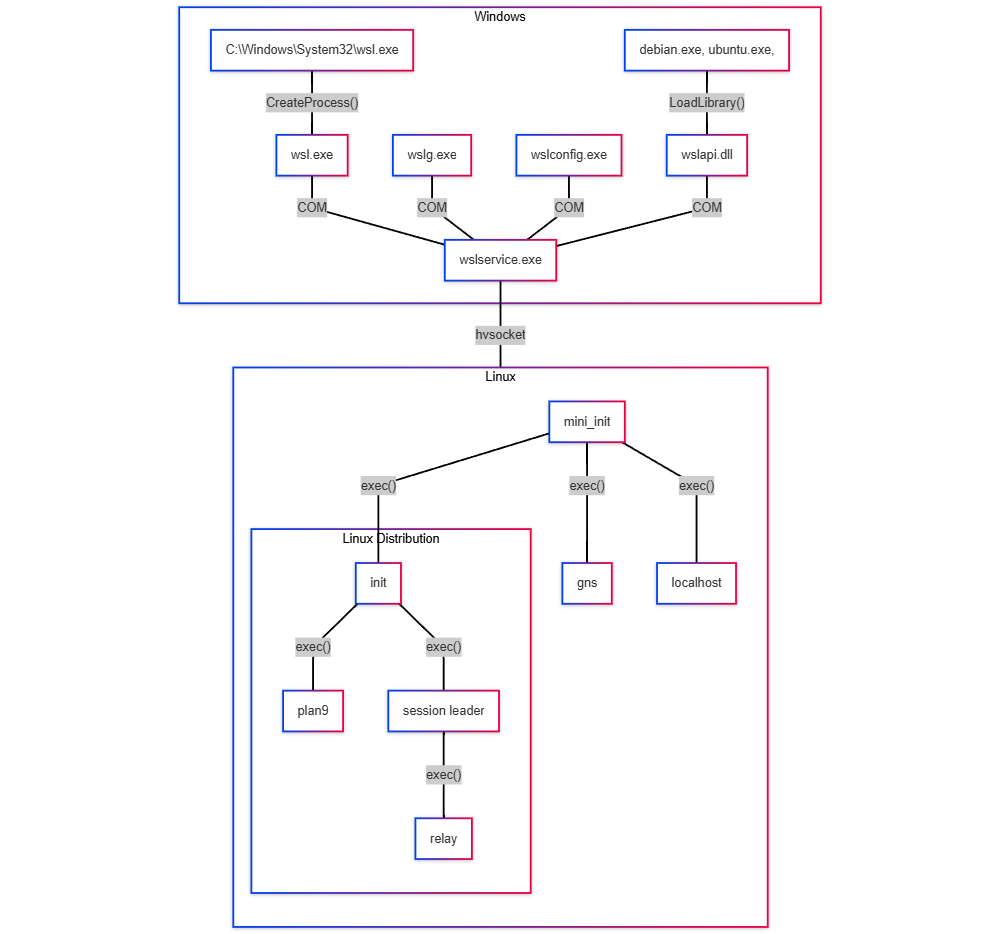
Windows Subsystem for Linux (WSL): A Technical Overview
The Windows Subsystem for Linux (WSL) is a compatibility layer developed by Microsoft that allows users to run a native Linux environment directly on Windows without the overhead of a…